24小时
咨询热线
13585715507


源于自动化科技 世界焕然一新
专注自动化科技 护航工业革命
一、工作原理
在流体中设置旋涡发生体(阻流体),从旋涡发生体两侧交替地产生有规则的旋涡,这种旋涡称为卡曼涡街,如图1所示。旋涡列在旋涡发生体下游非对称地排列。设旋涡的发生频率为f,被测介质来流的平均速度为U,旋涡发生体迎面宽度为d,表体通径为D,根据卡曼涡街原理,有如下关系式
f=SrU1/d=SrU/md (1)式中
U1--旋涡发生体两侧平均流速,m/s;
Sr--斯特劳哈尔数;
m--旋涡发生体两侧弓形面积与管道横截面面积之比
图1 卡曼涡街
管道内体积流量qv为
qv=πD2U/4=πD2mdf/4Sr (2)
K=f/qv=[πD2md/4Sr]-1 (3)
式中K--流量计的仪表系数,脉冲数/m3(P/m3)。
K除与旋涡发生体、管道的几何尺寸有关外,还与斯特劳哈尔数有关。斯特劳哈尔数为无量纲参数,它与旋涡发生体形状及雷诺数有关,图2所示为圆柱状旋涡发生体的斯特劳哈尔数与管道雷诺数的关系图。由图可见,在ReD=2×104~7×106范围内,Sr可视为常数,这是仪表正常工作范围。当测量气体流量时,VSF的流量计算式为
图2 斯特劳哈尔数与雷诺数关系曲线
式中 qVn,qV--分别为标准状态下(0oC或20oC,101.325kPa)和工况下的体积流量,m3/h;
Pn,P--分别为标准状态下和工况下的绝对压力,Pa;
Tn,T--分别为标准状态下和工况下的热力学温度,K;
Zn,Z--分别为标准状态下和工况下气体压缩系数。
由上式可见,VSF输出的脉冲频率信号不受流体物性和组分变化的影响,即仪表系数在一定雷诺数范围内仅与旋涡发生体及管道的形状尺寸等有关。但是作为流量计在物料平衡及能源计量中需检测质量流量,这时流量计的输出信号应同时监测体积流量和流体密度,流体物性和组分对流量计量还是有直接影响的。
二、结构
VSF由传感器和转换器两部分组成,如图3所示。传感器包括旋涡发生体(阻流体)、检测元件、仪表表体等;转换器包括前置放大器、滤波整形电路、D/A转换电路、输出接口电路、端子、支架和防护罩等。近年来智能式流量计还把微处理器、显示通讯及其他功能模块亦装在转换器内。
图3 涡街流量计
(1)旋涡发生体
旋涡发生体是检测器的主要部件,它与仪表的流量特性(仪表系数、线性度、范围度等)和阻力特性(压力损失)密切相关,对它的要求如下。
1)能控制旋涡在旋涡发生体轴线方向上同步分离;
2)在较宽的雷诺数范围内,有稳定的旋涡分离点,保持恒定的斯特劳哈尔数;
3) 能产生强烈的涡街,信号的信噪比高;
4) 形状和结构简单,便于加工和几何参数标准化,以及各种检测元件的安装和组合;
5) 材质应满足流体性质的要求,耐腐蚀,耐磨蚀,耐温度变化;
6) 固有频率在涡街信号的频带外。
已经开发出形状繁多的旋涡发生体,它可分为单旋涡发生体和多旋涡发生体两类,如图4所示。单旋涡发生体的基本形有圆柱、矩形柱和三角柱,其他形状皆为这些基本形的变形。三角柱形旋涡发生体是应用最广泛的一种,如图5所示。图中D为仪表口径。为提高涡街强度和稳定性,可采用多旋涡发生体,不过它的应用并不普遍。
d/D=0.2~0.3;c/D=0.1~0.2;
b/d=1~1.5;θ=15o~65o
⑵ 检测元件
流量计检测旋涡信号有5种方式。
1)用设置在旋涡发生体内的检测元件直接检测发生体两侧差压;
2)旋涡发生体上开设导压孔,在导压孔中安装检测元件检测发生体两侧差压;
3)检测旋涡发生体周围交变环流;
4)检测旋涡发生体背面交变差压;
5) 检测尾流中旋涡列。
根据这5种检测方式,采用不同的检测技术(热敏、超声、应力、应变、电容、电磁、光电、光纤等)可以构成不同类型的VSF,如表1所示。
表1 旋涡发生体和检测方式一览表
检测元件把涡街信号转换成电信号,该信号既微弱又含有不同成分的噪声,必须进行放大、滤波、整形等处理才能得出与流量成比例的脉冲信号。⑶ 转换器
不同检测方式应配备不同特性的前置放大器,如表2所列。
⑷ 仪表表体
仪表表体可分为夹持型和法兰型,如图7所示。
图7 仪表表体
VSF属于对管道流速分布畸变、旋转流和流动脉动等敏感的流量计,因此,对现场管道安装条件应充分重视,遵照生产厂使用说明书的要求执行。
VSF可安装在室内或室外。如果安装在地井里,有水淹的可能,要选用涎水型传感器。传感器在管道上可以水平、垂直或倾斜安装,但测量液体和气体时为防止气泡和液滴的干扰,安装位置要注意,如图16所示。
图16 混相流体的安装
(a) 测量含液体的气体流量仪表安装;
(b) 测量含气液体流量仪表安装
VSF必须保证上、下游直管段有必要的长度,如图17所示。在各种资料中数据有差异,其原因可能是,旋涡发生体尚未标准化,形状尺寸的差异有多少影响尚待验证;对各类阻流件必要的直管段长度试验研究尚不够,即还不成熟,对比节流式差压流量计,这方面工作还处于初始阶段。
图17 涡街流量计对上、下游直管段长度的要求
(a)一个90o弯头;(b)同心扩管;(c)同心收缩全开阀门;(d)不同平面两个90o弯头;
(e)调节阀半开阀门;(f)同一平面两个90o弯头
传感器与管道的连接如图18所示。在与管道连接时要注意以下问题。
图18 传感器与管道的连接
1)上、下游配管内径D与传感器内径D`相同,其差异满足下述条件:0.95D≤D`≤1.1D。
2)配管应与传感器同心,同轴度应小于0.05D`。
3)密封垫不能凸入管道内,其内径可比传感器内径大1~2mm。
4)如需断流检查与清洗传感器,应设置旁通管道如图19所示。
图19 旁通管道示意图
5)减小振动对VSF的影响应该作为VSF现场安装的一个突出问题来关注。首先在选择传感器安装场所时尽量注意避开振动源。其次采用弹性软管连接在小口径中可以考虑。第三,加装管道支撑物是有效的减振方法,一种管道支撑方法如图20所示。
图20 安装管道支持举例
成套安装,包括前后直管段,流动调整器等是保证获得高精确度测量的一个措施,特别这些装配在制造厂进行更能保证安装的质量,图21所示为一安装实例。
图21 高精度测量的配管安装
电气安装应注意传感器与转换器之间采用屏蔽电缆或低噪声电缆连接,其距离不应超过使用说明书的规定。布线时应远离强功率电源线,尽量用单独金属套管保护。应遵循"一点接地"原则,接地电阻应小于10Ω。整体型和分离型都应在传感器侧接地,转换器外壳接地点应与传感器"同地"。
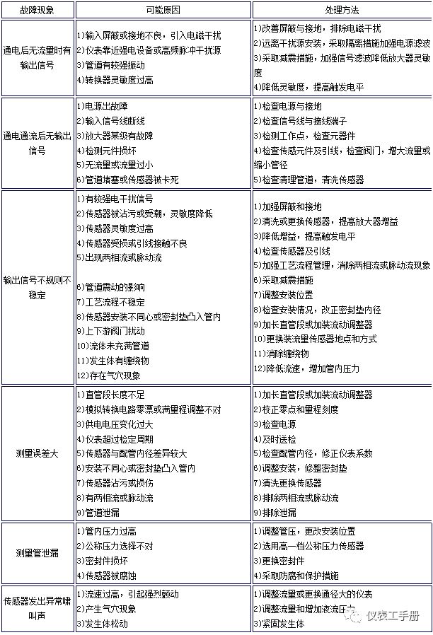
四、故障现象及处理
上海聿仪仪表有限公司 Copyright ? 2017 Btime.com, All Rights Reserved 版权所有 © 上海聿仪仪表 技术支持:上海墨楠信息